DISEÑO

Podemos desarrollar su producto de acuerdo a las necesidades de su empresa. Adaptamos nuestra oferta de servicio a sus requerimientos y o necesidades. Nuestro equipo de técnicos e ingenieros especializados le proporcionarán el soporte adecuado que se necesita en la elaboración de su proyecto.

NUESTRA EXPERIENCIA EN DISEÑOS NOS PERMITEN GARANTIZAR NUESTROS SERVICIOS.

MECÁNICO

Diseño Mecánico y Análisis Estructural.
Brindamos el Servicio de modelado 3D. Contamos con un Staff de Diseñadores Industriales e Ingenieros abocados al modelado tridimensional. Utilizamos aplicaciones CAD y software profesional para el diseño industrial, Ingeniería inversa, escaneo 3D e impresión 3D de forma integrada. .

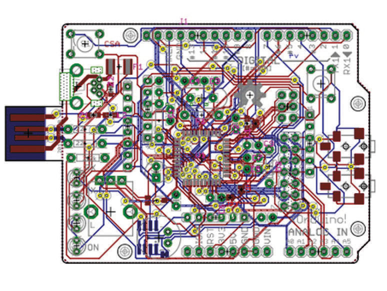
TARJETAS ELECTRÓNICAS

Diseño y Fabricación de Tarjetas PCB.
Brindamos el Servicio de Diseño de tarjetas de circuito impreso a partir de su diseño eléctrico. Servicio de captura de diagramas esquemáticos. Fabricación de circuito impreso y ensamble en cualquier volumen.

SOFTWARE

Diseño, Desarrollo e Implementación de Software.
Brindamos el servicio de diseño e implementación de software de gestión empresarial, sistemas administrativos, recursos humanos, mantenimiento, servicios, contabilidad, almacenamiento, logística, seguridad de datos, etc.

Contactenos

Servicios de Automatización y Desarrollo de Proyectos .

Dirección

15113 Comas, Lima Perú, PE

Deje su mensaje

Ingresa un nombre válido (solo letras y espacios).
Ingresa un correo electrónico válido.
El tema es obligatorio.
El mensaje debe tener al menos 10 caracteres.
Ingresa los caracteres mostrados en la imagen.
Captcha